
Highlights
Klimaat, natuur en leefomgeving
Analyse ROM-inzet

Ruimtelijke hulp
21 vooroverleggen en 12 quickscans
Dit is hoe vaak de ODMH (onderdeel milieu) tot en met half december vroegtijdig is betrokken door middel van een vooroverleg of quickscan. Daarnaast beantwoordden we veel korte vragen, maar daar zijn geen aantallen van bekend. Een vooroverleg kan uit meerdere initiatieven bestaan. De ODMH is graag vroeg betrokken, zo kunnen wij vroeg in het ontwerp al aandachtspunten meegeven aan de initiatiefnemers.
De ODMH geeft de gemeente advies bij ruimtelijke plannen. Als een initiatiefnemer iets wil bouwen, maar dit past niet binnen de bestaande kaders, vraagt de initiatiefnemer een vergunning aan. De gemeente bepaalt of zij daaraan wil meewerken. Als de gemeente daaraan wil meewerken, bekijken we samen hoe we dit mogelijk maken. Dit gaat meestal via intake- en omgevingstafels. Daarna dient de initiatiefnemer een onderbouwing in. De ODMH beoordeelt de onderbouwing en rapporten aan wet- en regelgeving en toetst aan gemeentelijk beleid.
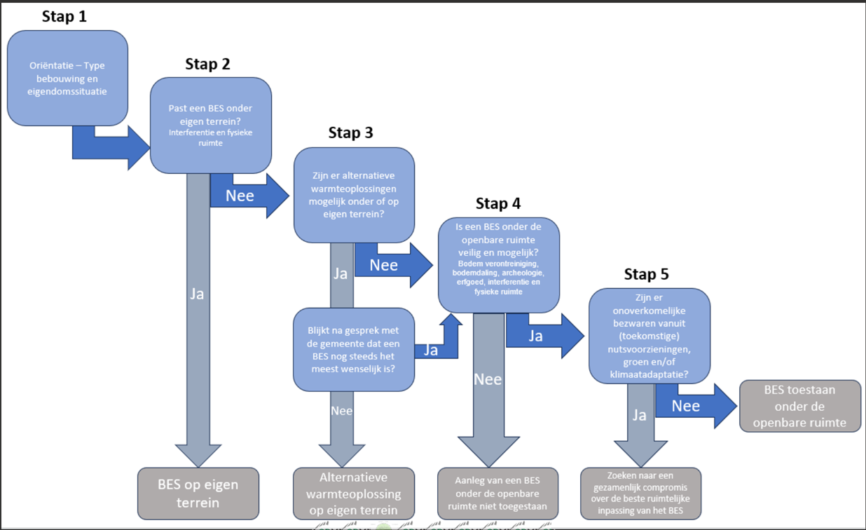
Bodemenergie

Afwegingskader bodemenergie
De ODMH maakt een afwegingskader voor bodemenergie onder de openbare ruimte in Gouda. De Goudse ondergrond is kostbaar én vol: kabels, leidingen, energie en voorzieningen vragen allemaal om plek. Met dit kader zorgen we niet alleen voor duidelijke en transparante beoordeling van aanvragen, maar ook voor een eerlijkere verdeling van de ondergrondse ruimte.
Samen werken aan het afwegingskader
Tijdens sessies met verschillende beleidsadviseurs, strategische adviseurs en projectleiders werken we samen aan het afwegingskader. Hierdoor is het afwegingskader praktisch en breed gedragen. Het resultaat is een checklist die initiatiefnemers vooraf duidelijkheid geeft en de gemeente helpt om aanvragen eenduidig en eerlijk te toetsen. Tegelijkertijd stimuleert het integralere afwegingen: bodemenergie wordt niet los gezien, maar in samenhang met andere functies zoals nutsvoorzieningen, klimaatadaptieve maatregelen en de inrichting van de openbare ruimte.
Gemeentelijk beleid
Ook zorgen we voor een stevige positionering binnen gemeentelijk beleid. Daarmee krijgt het een duidelijke plek in de organisatie en dit versterkt de samenwerking tussen afdelingen. Het resultaat: een toekomstbestendige, duurzame inzet van bodemenergie die past bij de volle en waardevolle ondergrond van Gouda.

Bijenlandschap
In 2030 sluiten alle bijenlandschappen in Zuid-Holland op elkaar aan. Dat is het doel dat de Provincie Zuid-Holland heeft gesteld. Die doelstelling is alleen haalbaar als álle gemeenten aansluiten. Het idee hierachter is dat er voldoende voedsel (stuifmeel en nectar) en nestgelegenheden komen voor bijen. Om daar te komen, zijn de Zuid-Hollandse omgevingsdiensten samen met de gemeenten aan zet. Hiervoor krijgen we ondersteuning van Groene Cirkels Bijenlandschap, dat bij de Omgevingsdienst West-Holland (ODWH) is belegd.
Kleine stappen, nieuwe verbindingen
Wat is de rol van de ODMH? Alhoewel we kleine stappen hebben gezet in het versterken van het kennisnetwerk rond bijenlandschappen (we namen deel aan bijeenkomsten van Prachtlint in de Krimpenerwaard en de ODWH), is het in 2025 onvoldoende gelukt om dit echt goed van de grond te krijgen. Daarom besloten we om - onder leiding van de provincie - samen met de andere omgevingsdiensten in 2026 een serie gezamenlijke bijeenkomsten te organiseren. Want om de bijenlandschappen aan elkaar kunnen te rijgen, is het belangrijk om te investeren in een kennisnetwerk in de regio. Zodat we elkaar weten te vinden en bestaande initiatieven elkaar aanvullen. Alle gemeenten worden hiervoor uitgenodigd; zij kunnen daar onder andere inspiratie opdoen voor ecologisch maaibeheer en bijvriendelijke bermen. In 2025 zijn daar de eerste voorbereidingen voor gedaan.
Biodiversiteit

Soortenrijkdom, oftewel biodiversiteit, zorgt voor bestuiving van gewassen, schone lucht, fris water en goede kwaliteit van de bodem. Dat is belangrijk voor evenwicht in de natuur. Het is zorgelijk dat de biodiversiteit hard achteruit loopt in Nederland. Daarom staat dit op de speerpuntenlijst van de Regio Midden-Holland. De ODMH heeft een adviserende rol.
Ecologisch maaibeheer op één kaart
De stand van dieren en planten vormen een goede indicator van de biodiversiteit in een gebied. Om die reden is al eerder een regionale biodiversiteitskansenkaart opgeleverd.
Met gemeentegrenzen hebben bijen, vlinders en andere insecten natuurlijk niets te maken. Daarom leek het de gemeenten goed om letterlijk in kaart te brengen wat de verschillende maairegimes in de regio zijn, zodat inzichtelijk wordt waar kansen liggen om groene bermen aan elkaar te verbinden. We nodigden het waterschap en de provincie uit om ook hun informatie te delen via deze GIS-kaart, die in december online kwam.
Overkoepelend maaibeleid ‘on hold’
Aanvankelijk was het idee om aan de hand van de GIS-kaart een regionaal maaibeleid te ontwikkelen, maar daarvoor bleek de tijd nog niet rijp. De wens om bij te dragen aan een grotere soortenrijkdom, betere ecologische verbindingen en een gezondere bodem is er nog steeds, maar vraagt een langere adem. De verschillen in maairegimes tussen individuele gemeenten zijn op dit moment nog te groot. In goed overleg is daarom besloten dat gemeenten hier nu onderling mee verder gaan.
Cursus Kleurkeur van de Vlinderstichting
Afgelopen jaar boden we de gemeentelijke groenbeheerder een cursus Kleurkeur Basis aan. Dit is een cursus van de Vlinderstichting waarin deelnemers leren hoe je via bermen bij kunt dragen aan het herstel en behoud van de Nederlandse biodiversiteit. De gemeenten Zuidplas en Krimpenerwaard namen deel.
Werkgroep Biodiversiteit
De ODMH is trekker van de werkgroep Biodiversiteit waarin de vijf gemeenten van Regio Midden-Holland samen bekijken hoe de soortenrijkdom te verbeteren is. Het is waardevol elkaar regelmatig te treffen in de werkgroep, waar sinds 2025 ook Alphen aan den Rijn als praatpartner bij is aangeschoven. Er passeren namelijk ook andere onderwerpen, zoals Soorten Management Plannen (SMP’s) en exoten (en de bestrijding daarvan). De ODMH staat de gemeenten bij met advies en ondersteuning.

Kinderen en Jongeren maken Gouda Groener
Jongeren en kinderen werken samen aan een duurzaam Gouda!
Van Sinking Cities tot bomen planten!
Samen met de gemeente organiseerde CNDE de Zwanebloem van de ODMH dit jaar de ontwerpopdrachten Duurzame Stad in het voorjaar en de boomfeestdag in het najaar. Zo betrekken we kinderen en jongeren – de toekomstige bewoners van Gouda- bij hun leefomgeving en de verschillende duurzaamheidsthema’s.
Sinking Cities: jongeren bedenken oplossingen voor bodemdaling en een veranderend klimaat
In maart startte de ontwerpopdracht Duurzame Stad bij de Garenspinnerij. Fotografe Cynthia Boll en Wethouder Judith Sargentini daagden 100 jongeren van drie middelbare scholen uit om na te denken over oplossingen voor bodemdaling en klimaatverandering in en om Gouda. De jongeren maakten tijdens het project onder andere een fotoreportage over bodemdaling en spraken met deskundigen uit de stad.
Hun ontwerpen en ideeën waren te zien in de expositie Sinking Cities van Cynthia Boll bij de Garenspinnerij. De jongeren hielden rekening met klimaatadaptatie, energiebesparing en duurzaam bouwen, groen en biodiversiteit, duurzame mobiliteit en circulaire economie.
Ballon voor CO2 opvang
Éen groep van het GSG Leo Vroman sprong eruit en werd bij de afsluiting in juni speciaal in het zonnetje gezet. Zij bedachten een ballon voor CO2-opvang onder een woning in de Binnenstad. Door de ballon verzakt de woning niet en tegelijk komt er minder CO2 in de lucht.
In 2025 deden mee: GSG Leo Vroman, Antoniuscollege, Driestarcollege en Coornhert Gymnasium.
Nieuwe bomen in Gouda met blije kinderen en heel veel modder!
Op 19 november was het weer zo ver – de jaarlijkse Goudse Boomfeestdag! Leerlingen uit groep 5 en 6 van zes basisscholen plantten samen met wethouder Thierry van Vugt, de collega’s van de gemeente en de collega’s van CNDE De Zwanebloem bomen in Oud Achterwillens. Ondanks de regen was het heel gezellig met leuke workshops en als resultaat natuurlijk een groenere buurt en hele vieze handen!
Meer dan 125 kinderen kwamen bij elkaar voor workshops over wormen en een wormenhotel, bladerbingo en kriebelbeestjes en pakten daarna een schop op om de bomen te planten. Met deze actie vergroenen kinderen de stad en hopen we dat de liefde voor de natuur en bomen blijft!
Natuur- en Duurzaamheidseducatie De Zwanebloem

Het is de missie van ons centrum voor Natuur- en Duurzaamheidseducatie de Zwanebloem om kinderen in de basisschoolleeftijd spelenderwijs iets te leren over energietransitie, klimaatadaptatie, circulaire economie en biodiversiteit; vier hoofdthema’s waar onze gemeenten mee bezig zijn. De lessen variëren van omgaan met dieren tot het maken van duurzame keuzes. Ook zijn er lessen over bijvoorbeeld het lichaam, het weer en recyclen.
Wat gebeurde er in 2025?
In het schooljaar 2024-2025 bereikten we in totaal maar liefst 13.500 unieke leerlingen. Sommige leerlingen volgden twee of meer lessen. Het totaal aan lesen komt uit op 24.771 leerlingen. Wij werken met zo’n twintig vrijwilligers. We werkten in 2025 onder andere samen met De Watersnip uit Reeuwijk en EcoKids uit Gouda.
Zo’n honderd basisscholen maakten in 2025 gebruik van ons aanbod. Vrijwilligers verzorgen lessen op onze gezellige leszolder op kinderboerderij De Goudse Hofsteden. Ook kan een docent een leskist voor drie weken in bruikleen krijgen. Een les bij de school of op locatie van een van onze samenwerkingspartners mag ook. Zo bezochten 45 klassen een melkveehouderij. In het najaar bezochten 28 kleuterklassen een appelboomgaard. De kleuters maakten zelf appelmoes van de oogst.
Plezier en ervaring
Uit de enquête die we in 2025 hielden onder PO-docenten sprak waardering voor het aanbod en de dienstverlening van de Zwanebloem. Ervaring en plezier blijken belangrijke redenen om voor een les van de Zwanebloem te gaan. We ontvingen nuttige tips over verbetering van onze website.
Thema: Natuur
Jaarlijks lichten we één thema extra uit. In het schooljaar 2024-2025 was dat Circulaire Economie. In 2025-2026 is dat Biodiversiteit. Lessen en leskisten die daarbij aansluiten zijn dat jaar gratis voor scholen. Zo was er de herfstles, waarin kinderen van groep 5 en 6 leren hoe planten en dieren overleven in de winter. Ook gaan we in op de herkomst van compost; leerlingen ontdekken hoe herfstbladeren uiteindelijk via de aarde weer voeding voor planten worden, en welke rol schimmels en beestjes daarin hebben.
In het thema Natuur was verder de les over egels populair. Ook de lessen over wormen en uilenballen liepen goed. Docenten kunnen ook andere lessen afnemen, die aansluiten bij het thema op school. Denk aan duurzame energie, afval en water.
Reparatielessen
We vernieuwen voortdurend ons lesaanbod. Nieuw in 2025 was bijvoorbeeld de les ‘Repareren in de klas: van weggooien naar waarderen’, waarin leerlingen van groep 7 en 8 onder andere leren hoe ze zelf een fietsband kunnen plakken of een kledingstuk kunnen repareren. Deze les vloeit voort uit de samenwerking met het Platform Groene Hart Circulair.
Jaarprogramma
In 2025 maakten we een mooi programmaboekje met alle leuke lessen. Het programma is zowel online als op papier te lezen. Dit is een van de concrete resultaten van onze nieuwe huisstijl waar we in 2024 hard aan hebben gewerkt. Daarnaast is het aanbod ook gemakkelijk in te zien via een online catalogus: www.nmemiddenholland.nl
Filmpje
Dit jaar hebben we onze nieuwe promotievideo veelvuldig ingezet tijdens bezoek bij schooldirecteuren en hun LEA-overleggen (Lokale Educatieve Agenda). Het is een aansprekende vorm om te laten zien wat we doen. Uiteraard deelden we het filmpje ook op de socials.

Stikstof
De Raad van State deed eind december 2025 een ingrijpende uitspraak: Intern salderen van stikstofdepositie is vergunningsplichtig geworden. Intern salderen was sinds 2021 niet vergunningsplichtig, wat veel projecten tijd en geld bespaarde. De uitspraak maakte daar een einde aan: voortaan is een natuurvergunning wél vereist voor intern salderen, ook met terugwerkende kracht voor projecten uit de periode 2020–2025. Handhaving op deze groep wordt pas vanaf 2030 mogelijk, maar de verplichting geldt nu al.
Stikstofdepositie op Natura 2000-gebieden
Op dit moment verleent de Omgevingsdienst Haaglanden (ODH) nog geen vergunningen op het gebied van stikstof. Dat is de omgevingsdienst die onze vergunningen voor activiteiten met stikstofdepositie op Natura 2000-gebieden in de provincie Zuid-Holland coördineert. Dit komt doordat een deel van de benodigde toetsing voor de vergunning op dit moment nog niet uitvoerbaar is, onder andere vanwege het zogeheten ‘additionaliteitsvereiste’ uit dezelfde uitspraak. Dat wil zeggen dat getoetst moet worden of de ruimte die vrijkomt niet al nodig moet zijn voor de natuurverbetering (Natura 2000).
Aanvullende stikstofberekeningen nodig
De vergunningplicht bracht zorgen en onzekerheid bij initiatiefnemers en gemeenten. Extra tijd en onderzoek waren nodig. Projecten moeten aanvullende stikstofberekeningen laten uitvoeren en opnieuw laten toetsen of zij aan de regelgeving voldoen.
Memo, vragenuurtjes en presentaties
Wat heeft de ODMH in 2025 gedaan? Wij versterkten aan onze gemeenten de Memo “Stikstof intern salderen”. Daarin gingen wij in op de consequenties van de uitspraak van de Raad van State: wat betekent de jurisprudentie voor lopende projecten? We boden handvatten om de stikstof te berekenen. We merkten dat dit handvat voorzag in een behoefte. Indien gewenst, ontvingen gemeenten aanvullende vragenuurtjes en presentaties voor bijvoorbeeld beleidsadviseurs RO.
Stresstesten klimaatadaptatie


De ODMH ondersteunt gemeenten bij klimaatadaptatie; dat zijn concrete maatregelen in de fysieke leefomgeving om de gevolgen van klimaatverandering op te vangen, denk aan extra groen of waterbuffers.
Kwetsbaarheden in kaart brengen
Vanuit het landelijke Deltaprogramma Ruimtelijke Adaptatie (DPRA) zijn gemeenten verplicht om eens in de zes jaar stresstesten uit te voeren. Zo’n klimaat-stresstest brengt in beeld wat risico’s en kwetsbaarheden zijn in een gebied. Waar komt water op straat te staan bij een regenbui? Of waar zijn kwetsbare groepen onvoldoende beschermd tegen extreme hitte? Met deze kennis krijgen overheden zicht op zinvolle maatregelen. De laatste stresstesten dateren van 2019, dus 2025 was het jaar om deze opnieuw uit te voeren. Voordat de gemeenten aan de slag gingen met hun lokale stresstesten, gaf de Regio Midden-Holland opdracht voor een regionale stresstest. Gevolgen van klimaatverandering zijn immers grensoverschrijdend.
Regionale stresstest
De ODMH begeleidde de regionale stresstest. We organiseerden een gezamenlijke ontmoeting met de vijf regiogemeenten. Onze ketenpartners - veiligheidsregio, waterschappen, GGD en GHOR - sloten ook aan. Daar bespraken we vier klimaatthema’s: wateroverlast, hitte, droogte en overstroming. Na een plenair deel gingen de deelnemers in kleine groepen uiteen, waar zij zich letterlijk bogen over de kaarten. De lokale kennis vanuit de gemeenten was van grote waarde. Tegelijk leverde het de gemeenten zelf ook iets op: door de gezamenlijke werkwijze deden zij tools en handvatten op om zo’n kaart zelf te gaan ontwikkelen. De opbrengst van de uitwisseling in de sessies verwerkte de ODMH in GIS kaarten. Daarop zijn kansen en knelpunten per thema samengevat. Die zijn te raadplegen met een KaartViewer.
Ondersteuning lokale stresstesten
Daarnaast ondersteunt de ODMH bij de lokale stresstesten waarvoor gemeenten zelf aan de lat staan. Zo verzamelen of maken we relevante kaarten die effecten in beeld brengen. In 2025 hielpen we verschillende gemeenten bij de voorbereiding of waren we bijvoorbeeld actief als sessieleider tijdens een stresstest.

